Principe général
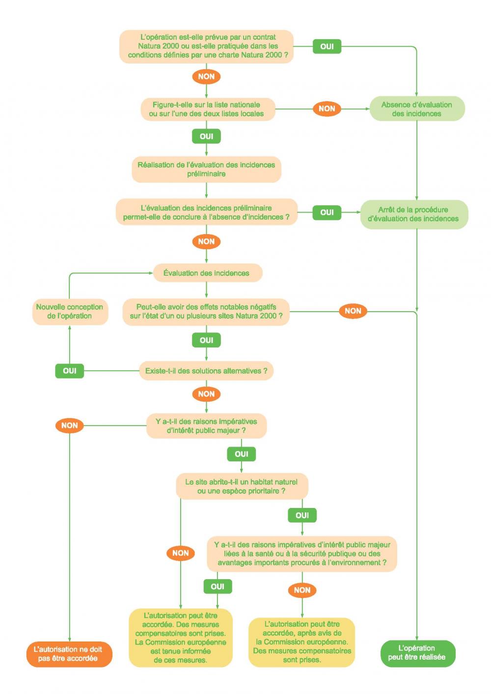
Le régime d’évaluation des incidences a été mis en place dans le but de concilier la préservation de la biodiversité avec les activités humaines.
L’objectif était de prévenir les habitats naturels ainsi que les espèces d’intérêt communautaire d’éventuels dommages qui seraient liés au développement d’un projet, plan ou manifestation. Ils sont en effet susceptibles d’avoir des incidences sur son état de conservation, il est ainsi nécessaire d’en évaluer son impact. C’est au porteur de projet de s’assurer si son projet nécessite ou non de réaliser une évaluation des incidences. Le régime d’évaluation des Incidences est la traduction des paragraphes 2, 3 et 4 de l’article 6 de la Directive « Habitats » qui précisent les comportements à avoir afin de prévenir la détérioration des milieux et espèces au sein des ZPS et ZSC.
Listes de référence applicable en région NPdC
Les activités soumises à évaluation d'incidences sont répertoriées dans plusieurs listes :
Pour les activités soumises à encadrement administratif
- une liste nationale vise les activités encadrées par un régime administratif d'autorisation, d'approbation ou de déclaration au titre d'une législation distincte de celle de Natura 2000. Son contenu et les conditions d'adoptions de listes locales sont fixés par le décret du 9 avril 2010 (n° 2010-365) relatif à l'évaluation des incidences Natura 2000.
- pour la façade maritime de la Manche et de la mer du Nord, des listes locales, définies par arrêté de la Préfecture maritime Manche - Mer du Nord du 23 juin 2011, arrêté de la Préfecture de département du Nord du 25 février 2011, et arrêté de la Préfecture de département du Pas-de-Calais du 23 juin 2011, ont vocation à compléter la liste nationale en intégrant les spécificités locales.
Pour les activités non soumises à encadrement
- une liste nationale de référence recense les activités non soumises à déclaration ou encadrement pouvant faire l'objet d'une évaluation d'incidence. Elle est fixée par décret du 16 août 2011 (n° 2011-966), relatif au régime d'autorisation administrative propre à Natura 2000. Des listes locales sont en cours de concertation et devront être arrêtées par les Préfets maritime et de département.
- pour la façade maritime de la Manche et de la mer du Nord, des listes locales, définies par arrêté de la Préfecture de département du Nord du 30 juillet 2012, et arrêté de la Préfecture de département du Pas-de-Calais du 11 septembre 2012 complète la liste nationale. Une liste locale définie par arrêté de la Préfecture maritime Manche - Mer du Nord est encore en discussion.
De plus, la loi du 12 juillet 2010 portant engagement national pour l'environnement, permet, sur décision de l'autorité administrative, de soumettre à évaluation d'incidence toute activité ne figurant sur aucune de ces listes mais susceptibles d'affecter de manière significative un site Natura 2000.
Pour aller plus loin
Pour plus d'informations et pour vous aider dans vos démarches, vous pouvez consulter les fichier suivant ainsi que site de la DREAL NPDC :
